
conception originale Frank Kooiman.
Plan de l'Antenne de Chaligny
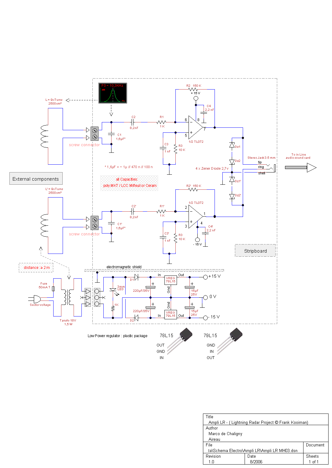
Schéma de principe électronique (version adapté à l'antenne si dessus)
|
|
0,5 Mo - Plan Antenne pleine résolution (Bmp) |
|
|
4 Ko - Traduction partielle fonctionnement de LR (d'après la page de Frank Kooiman) |
| ON4LDZ | site en Français - support Hard/Soft |