Alimentation symétrique simple pour ampli LR.
Parfois on peut avoir des difficultés pour trouver une alimentation symétrique +/- 12 volts ou +/- 15 volts pour alimenter l'ampli de LR fabriqué par Frank*, ou celui fabriqué par Daniel*.
Voici une solution à très petit prix, dont le matériel se trouve partout.
C'est tout simplement un petit transfo universel 12 ou 15 Volt avec une sortie jack. Vous pouvez vous procurer un transfo de 3,5,10,25… Watts, mais seulement 3W sont réellement requis.
La seule difficulté est de se procurer un condensateur de 100 ou 220 ou 470 ou 1000 µF. (on peut le récupérer sur un autre transfo par exemple).
Même si vous n'êtes pas doué en électronique, la réalisation est extrêmement simple et nécessite moins de 10 soudures.
|
L'ASTUCE : Comme l'ampli LR a une très faible consommation (quelques milliampères à quelques dizaines de milliampères, suivant les composants utilisés pour les amplis) une alimentation avec un redressement mono alternance peut remplacer le redressement bi alternance prévu à la base dans ce bloc d'alimentation universelle. Pour plus d'explications, vous pouvez regarder cet article : Doubleur de Latour (page 4) |
|
||
|
Redressement double alternance |
|||
|
|
|||
|
Redressement mono alternance |
1. Ouvrir le petit transfo. (Il faut avoir un transfo avec une vis pour l'ouverture, ou forcer l'ouverture dans un étau par exemple).
|
2. Repérer les 4 diodes avec le condensateur de filtrage. Couper ce circuit et récupérer 2 diodes et le condensateur. 3. Souder les 2 diodes sur un fil du secondaire du transfo, puis les 2 condensateurs, et le câble avec 3 fils, comme sur le schéma, pour pouvoir se connecter à l'alimentation de l'ampli LR. Si possible, vérifier avec un voltmètre que la tension de sortie est environ de +15V et de -15V par rapport au fil de 0V. |
![]() ![]() |
||
|
4. Refermer ou coller le petit boîtier. Voilà une alimentation parfaite pour l'ampli de LR. |
![]() |
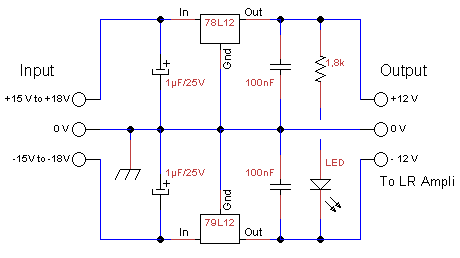
* Pour l'ampli de Daniel ce montage pourra l'alimenter directement, mais pour l'ampli de Frank, il faudra prévoir un module supplémentaire pour la régulation.(Voir ci-dessous).

MH5/2007