Projet de mesure expérimentale de la puissance solaire
- Avertissement -
| Il ne s'agit pas ici de rivaliser avec les systèmes professionnels précis et très coûteux, mais de réaliser un système simple et très bon marché, qui donnera une mesure "approximative" de la puissance solaire rayonnée ou plus exactement de la puissance lumineuse. En effet la sensibilité spectrale du type de capteur utilisé dans cette expérience, (cellule solaire "grand public"), se limite quasiment (surtout côté infra rouge), à la sensibilité de l'oeil humain. | |||
|
Pyranométre Pro: Domaine spectral 300 - 2800 nm |
|
Cellule solaire approximativement: |
|
- Principe -

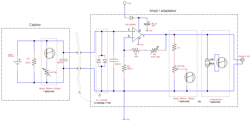
- Réalisation - sonde puissance solaire
|
Valeur des composants pour : |
R1 |
R2 |
R3 |
R4 |
|
Cell01 |
2,7 à 4,7Ω |
560Ω |
15kΩ |
10kΩ |
|
Cell02 |
39 à 44Ω (2x22 en série) |
1kΩ |
1kΩ |
2,2kΩ |
| Remarque : |
|
L'emploi de cellule solaire multi éléments fournissant une tension supérieur à 5 volts et dont les caractéristiques électrique sont documentées permettrait de se passer de l'étage Ampli/adaptateur, (en le remplacent par un simple potentiomètre), simplifiant du même coût la réalisation de la sonde.(à la date de conception de cette expérience ~ 1998, les cellules solaire de petite dimension (encombrement du "capteur") fournissant des tensions supérieurs à 5v étaient bien moins courantes à se procurer qu'a l'heure actuelle ... Modifications et simplifications à étudier ... |
- Installation - et aspect mécanique
|
|
||
|
Recyclage d'un boîtier plastique transparent |
||
|
Le boîtier capteur installé |
![]() |
|
| Conseils pour l'installation - Préférer une installation à l'horizontale pour se rapprocher le plus possible d'un relevé de puissance solaire "Global". Inconvénients : risque de stagnation de l'eau de pluie et surtout de la neige sur le coffret ; une très légère inclinaison (plutôt vers le sud) ne devrais pas modifier énormément la mesure, le plus important étant de garder la même position (orientation Nord->Sud, et horizontalité ), tout au long des relevés.( De ce fait, ne pas négliger la fixation du coffret ). - Percer impérativement plusieurs trous sur le dessous (évacuation ruissellement et/ou condensation), et les cotés du coffret, (ventilation pour limiter la hausse de température en plein soleil ) : en effet un des points faibles de ce système est de ne pas être compensé en température, ce qui entraîne une petite "non linéarité"de la mesure en condition de température extrême, mais cette "dispersion"dans la mesure ne devrait pas dépasser ~ 10 à 15% de -10°C à + 40°C.( En règle générale et suivant le type de cellule, les caractéristiques de puissance sont données pour ~ 20 - 25°C , le rendement augmente si la température diminue en dessous de cette plage et inversement au dessus ). |
|
En projet : Relevés des caractéristiques de la cellule solaire d'une borne d'éclairage* à une LED et à un accu NiCd de 1,2V * distribuée en grande surface |
Suite :
Acquisition automatique de la puissance disponible d'une cellule solaire sur PC
Expérimentation/réalisation MH 1999-2006 - document MH 4/2006