aproximative translation

Interface  Capteurs / Ordinateur  - simple et bon marché

Réalisation Marco

 

Réf

 

 Concepteur

Détail et/ou article

 (cliquer sur l'image)

Système*

Distributeurs (entre autres)

Int28

Interface entrée/sortie digitale  et analogique sur port USB

Kit électronique Velleman

  

 En kit :

Selectronic

St Quentin Radio

En kit ou monté :

 Lextronic

 COMELEC

Int26

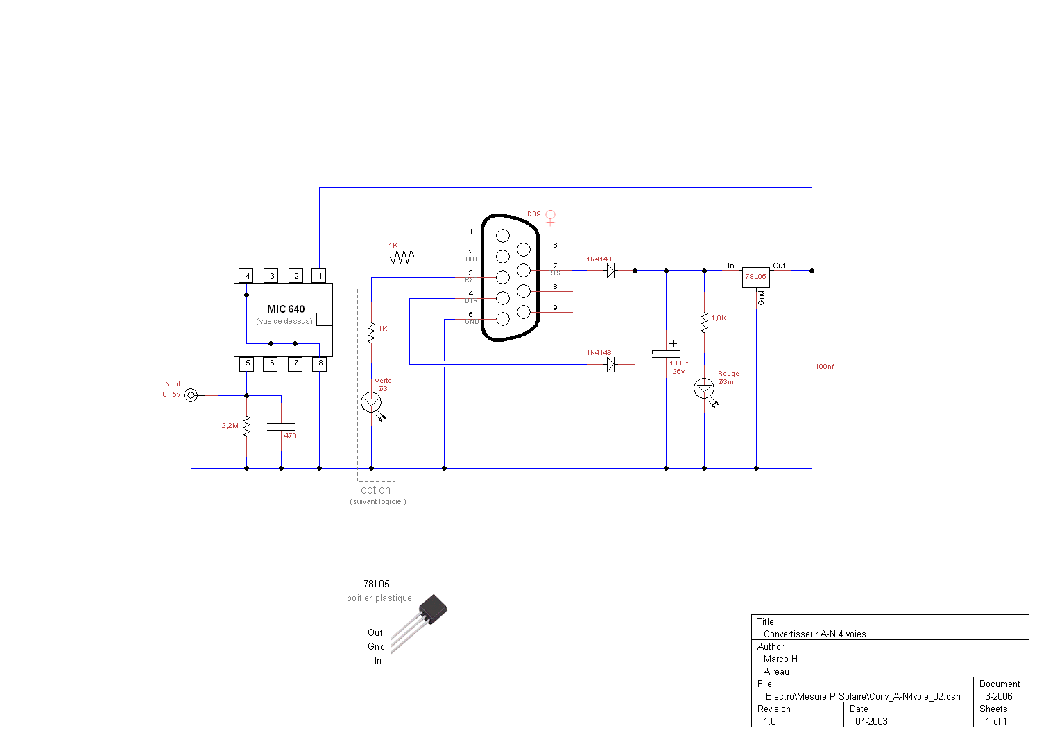
Interface  Analog/Digit 4 voies auto alimentée sur port RS232

Marco

  

MIC 640 - Selectronic

Int30

Interface détection foudre sur entrée line carte audio PC

Frank Kooiman

modif. .Marco

Composants courants

Int25

Data Logger autonome avec date/heure - sortie sur RS232

Marco

prochainement

 

Int23

Interface de comptage 2 voies sur port RS232

Marco

prochainement

 

 

Int22

Interface de comptage 4 voies sur port Centronics

Marco

prochainement

 

 

Int20

Interface Infrarouge émetteur/récepteur  (avec décodage RC5) sur port RS232

Magazine Elektor

prochainement

 

Int17

 millivoltmètre avec convertisseur A/D 12 bits sur port RS232

Marco - Elektor

Pas prévu à la publication. Éventuellement renseignements et/ou photocopie par courriel

 

Int16

 Interface de conversion MIDI - Parallèle

Elektor

"  " idem "  "

 

Int15

 Carte Interface E/S 4 voies analogique sur slot/bus  ISA 16 bits

Elektor - Marco

"  " idem "  "

 

 

Int11

Interface A/D 8b (ADC804) universelle sur port 8bits parallèle et/ou  Centronics avec sélection 3 calibres

Marco

"  " idem "  "

MCS51 (simcad Elk)

 

Int09

Interface A/D (74C905) - D/A - 8 in - 8 out  universelle 8b  sur port RS232

Marco

"  " idem "  "

      

Int06

Interface RTTY -> RS232

Elektor

"  " idem "  "

  

 

 

 


               * Logiciel d'exploitation compatible avec :

Windows 16  bits

Windows 32 bits  

   

système Psion 3 - PDA spécifique
Amstrad CPC

 

 

 

 

 

Amsdos et/ou   CPM   

Atari ST : Tos + Gem  

PC XT ou + / MS DOS 3.21 ou +

MCS51

Carte µ 8051/8052

Expérimentation/réalisation MH 1986-2006  -  document MH 4/2006